An transistor RC phase-shift oscillator is a simple way to generate a sine wave without using inductors. By combining an RC (resistor–capacitor) network with an inverting amplifier, it produces a stable, relatively good sinusoidal signal using only a handful of common components.

In this article, we’ll look at a transistor-based RC phase-shift oscillator that’s easy to build and well-suited for hobbyist projects.
We’ll start with a basic circuit to explain how oscillation occurs, then examine practical details such as frequency accuracy and variations in transistors. An improved version is also included to provide a more usable output while keeping the circuit simple.
What Is an RC Phase-Shift Oscillator
An RC phase-shift oscillator is a circuit that generates a sine wave (sinusoidal) signal. It is made up of two main parts: an RC network and an inverting amplifier.
The RC network acts as the phase-shifting element of the circuit. It usually consists of three RC sections cascaded together, each contributing to the overall phase shift.
The inverting amplifier provides the remaining phase inversion and enough gain to offset the attenuation introduced by the RC network. This creates positive feedback, allowing oscillation to be sustained.
The oscillation frequency is determined primarily by the resistor and capacitor values in the RC network. The inverting amplifier may be implemented using a bipolar (BJT) transistor, an OP-AMP, or an FET.
How the RC Ladder Shifts Frequency
To understand how it works, let’s start simple with a basic RC series circuit. The circuit consists of a series capacitor and a resistor connected together to form the circuit shown in Figure 1. For this example, we’re applying a continuous sine wave signal.

One of the properties of this circuit is that when a signal is applied to the input, the output leads the input by 60° to 90°. From the graphs, we can see that the output is already ahead of the input at the 0° mark.
Note: on the right graph, the dotted line represents a different wave than the input, while the normal one is the wave caused by the one on the left graph.
The amount of phase shifting is known as the RC phase angle, which is why it’s in degrees. It’s a factor of resistance, capacitance, and frequency. We can find the RC phase angle of a particular RC circuit by using the following formula:
$$\phi =\text{tan}^{-1}\left(\frac{1}{2\pi f\text{RC}}\right)$$
Where ϕ is the phase angle (degrees), f is the input frequency, R is the resistance, and C is the capacitance. You may also see it in this form:
$$\phi =\text{tan}^{-1}\left(\frac{\text{X}_{\text{C}}}{\text{R}}\right)\\$$
Where XC is the capacitor’s reactance, and R is the same as before. It works because the capacitive reactance is:
$$\text{X}_{\text{C}}=\frac{1}{2\pi f\text{C}}$$
For a phase-shift oscillator, we need at least 180° shifts from the RC circuit. We’ll see why later, but for now, we can achieve the 180° shifts by adding more RC circuits to form an RC network. Assuming the RC circuit shifts the phase by exactly 60°, we would require two additional circuits to achieve a 180° shift.

By adding two more identical RC circuits, the output now leads the input by 180°, or half a cycle, essentially inverting the sine signal. But why do we need this 180° shift, anyway?
Why the 180° Shift?
The first part of the Barkhausen criterion stated that the phase shift within a loop must be 2π — or its multiples (2πn) — for the circuit to produce oscillations. In other words, we need to shift the signal by one full cycle, or 360°.
We’re currently halfway there at 180°, so adding another three sets of RC circuits will give us the required 360° shift (180° + 180°). However, notice that after the third RC network, the signal strength has visibly weakened.

The amplitude of the signal decreases significantly after it passes through the RC network. As a result, to amplify the signal and perform the final 180° shift, we need to add an inverting amplifier into the circuit. It will both increase the amplitude and give us a full 360° phase shift by inverting the signal.
Ideally, the output of this circuit is perfectly in phase with the input, meaning the waveforms overlap nicely when overlaid on top of each other. And, as you can see, the output after the amplifier has a higher amplitude than before.
Currently, what this circuit does is shift its output signal by 360° with respect to its input, which is basically nothing, since a 360° shift gives the same result as 0°, just one cycle forward or backward.
However, what we want is an oscillator that generates its signal. The question is, how can we turn this circuit into an oscillator?
👇 Going further — from principle to practice
Up to this point, we have focused on how an RC phase-shift oscillator works in principle.
The detailed design process — including how the RC values were chosen, what went wrong in early builds, oscilloscope results, and how stability was improved through real testing — is documented step-by-step in the extended version of this article.
→ Read the full experimental walkthrough on Patreon (PDF, 27 pages)Creating Oscillation with a Feedback Loop
The circuit in Figure 4 already fulfilled the first criterion for sustained oscillation, which is a 360° phase shift. Thus, the next thing we need to do is remove the input and replace it with a feedback loop.

From left to right, similar to the previous circuit, the 0° signal starts at the first RC network. It then gets shifted until it reaches a full 360° cycle at the inverting amplifier.
Some of the waveform is sent out as a sine wave output, while the other gets sent to the first RC network as a feedback signal.
This feedback signal is in phase with the signal in the network; as a result, they reinforce each other. The factor at which the signal reinforces is also called the loop gain. The cycle continues, and the signal keeps getting stronger and stronger.

However, as the amplitude increases, the effective loop gain decreases nonlinearly, preventing the signal amplitude from growing indefinitely. The oscillation thus stabilizes when the overall loop gain settles at 1.
Which brings us to the second criterion for sustained oscillation: the loop gain is equal to unity (1) when the signal reaches its maximum amplitude.
If the loop gain continues to fall below 1, the signal amplitude will decrease until it fizzles out at some point. On the other hand, if the gain stays higher than 1, the signal amplitude will continue to increase indefinitely. In both of these cases, it wouldn’t give us a sustained oscillation.
Trying Out The Transistor Phase-Shift Oscillator Circuit
Now that we’re all familiar with the RC phase-shift circuit and how it works, let’s look into making a real circuit using a transistor as the inverting amplifier.
Actually, before we start, there are a few things we need to address: the transistor version isn’t the best choice for a phase-shift oscillator. Many factors impact the circuit, as we’ll see later. An OP-AMP, or even a FET, would have been a better pick for a phase-shift circuit.
Nonetheless, it’s a great opportunity and example project for learning the subject. So let’s get to it.

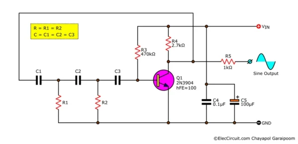
We’ll start with the basic transistor phase-shift oscillator circuit, as shown in Figure 7. The brief purpose of each component and the reason for adding them are as follows.
- The transistor Q1 is the inverting amplifier, the same as the one mentioned in the diagram earlier. For this circuit, we’d go with the 2N3904 with an amplification gain (hFE) of roughly 100. The transistor model does matter; some may work while others may not without adjustment (or at all).
- The resistor R3, also known as Rb, is the bias resistor for the transistor. It determines the real-world gain of the transistor as well as helps kick-start the oscillation by providing additional bias current.
- The resistor R4 (Rc) is the collector load resistor. It limits currents passing through the transistor and out to the load.
- The resistor R5 helps isolate the output and further limits the outgoing current.
- The capacitors C4 and C5 act as decoupling capacitors and filters for the incoming VIN.
- The capacitors C1, C2, and C3 are the capacitor parts of the RC network. They all shared the same capacitance value, abbreviated as C (C = C1 + C2 + C3).
- The resistors R1 and R2 are the resistor parts of the RC network. Similar to the capacitor, they also possess the same resistance value, R (R = R1 + R2).
You may notice in the circuit schematic in Figure 7 that the R and C don’t have any labeled values. This is because these two values are the main factors that will determine oscillator frequency.
The Approximate Frequency Formula
There’s also a way to calculate the output frequency of an RC phase-shift circuit, that is, to use the formula below. The “calculate” is used very lightly here, as it’s notoriously difficult to apply this formula to a transistor circuit.
$$f=\frac{1}{(2\pi \text{RC} \sqrt{6})}$$
This formula works well with an OP-AMP setup with appropriate gain. But for a transistor implementation, the best it can do is approximate the result, as there are many factors in a transistor circuit not covered by this formula.
Conclusion
The RC phase-shift oscillator, in general, is an easy and viable option for generating sine wave signals using only a small number of components. It works well at low frequencies and avoids the need for inductors, making it attractive for small, simple builds.
The main challenge lies in versions that use a transistor as the inverting amplifier. Variations in transistor gain and loading effects make the circuit more sensitive than other implementations, and getting consistent results can require some experimentation.
For applications that need better stability or predictability, an OP-AMP-based phase-shift oscillator is often a better choice. Other oscillator types, such as LC or crystal oscillators, may also be more suitable depending on the requirements.
That said, the phase-shift oscillator remains an interesting and useful topology, and we may take a closer look at the OP-AMP implementation in a future article.
👇 Want to learn more?
We’ve extended this article on Patreon (27 pages, 3280 words) with extra content, including frequency adjustment, real-world measurements, testing with different transistors, and an improved buffered version of the circuit.
👉 Read the extended transistor RC phase-shift oscillator article on PatreonExclusive posts on Patreon come free of advertisements and in PDF format with high-definition illustrations. Membership fees will allow us to continue to do what we do without as much reliance on advertisement. Thank you very much.
Hello. I’m Chayapol, but I could also go by Aot. I write and draw illustrations for ElecCircuit.com.
I usually cover articles related to digital electronics, logic, or basic principles or ideas on the site.