When we want to use flip-flops with CMOS. Often we meet CD4027. It is dual J-K flip-flops that are monolithic complementary MOS integrated circuits.

We have seen many circuits that use them. Of course, making a great circuit we should understand detail of any parts( basic enough). Slow down!If you are beginner. You should read how flip-flop works below.
All You Need to Know About CD4027
In this tutorial, we’ll learn how to use the CD4027 JK flip-flop IC to build simple bistable circuits. So, see Its internal structure and pinout. It consists of N- and P-channel enhancement mode transistors.
And, It looks like CD4013. But they are different pins, be careful.

Buy CD4027 at Amazon.com Here (affiliated link)
Each flip-flop has independent J, K, set, reset, and clock inputs and buffered Q and Q outputs.
Learn more:
- Know the characteristics of CMOS IC and how to use
- CD4013 Datasheet |Dual D-type Flip-flops | Example Circuits
- How Astable Multivibrator using Logic Gates work | Example Circuits
CD4027 Pinout
We use MC14027 or CD4027 or TC4027 as CMOS-IC, inside JK-Flip-Flop and 16 pins. See pinout below.
Which each pin has a different function as shown below.

These flip-flops are edge sensitive to the clock input and change state on the positive-going transition of the clock pulses.

The connection diagram
Set or reset is independent of the clock and is accomplished by a high level of the respective input.
The diode clamps across VDD and VSS to protect against damage to All inputs, due to static discharge.
Learn: How to use 555 timer circuits
Features
- Wide supply voltage range: 3.0V to 15V
- High noise immunity: 0.45 V(typ.)
- Low power TTL compatibility: Fan out of 2 driving 74L or 1 driving 74LS
- Low power: 50 nW (typ.)
- Medium speed operation: 12 MHz (typ.) with 10V supply
Then See truth table
This IC is just one of many you can find on our comprehensive Common 4000 Series CMOS ICs.
How to use CD4027 (example circuits)
Reading the datasheet makes us bored. And don’t see the usage picture clearly. Let’s see the example circuits diagram.
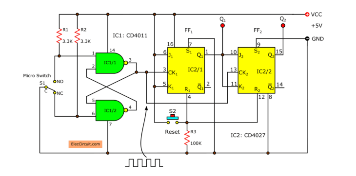
The experimentation of 2-bit binary counter

Traffic light circuit

Automatic Fan Controller circuit

This experiment helps beginners understand the working of flip-flops using CD4027 in a hands-on way.
Here are a few related circuits you may find helpful, too:
- Big digital clock circuit without microcontroller
- 2 Crystal tester circuits with PCB
- IC 555 LED Flasher

Self-taught and driven by curiosity since childhood. I solve electronic challenges by getting my hands dirty at the workbench. My approach is simple: experiment, learn, and repeat.
Support my work on Patreon →